Iklan 300x250

40 dc to dc step up converter circuit diagram

DC to DC Converter Circuit - Electronics Projects Hub Circuit description of DC to DC conversion The circuit of DC to DC conversion is built with a very popular IC LM555 used as multivibrator mood which generates required frequency range from 2 to 10 kHz to drive power transistor T2. Here potentiometer VR1 is used to adjust output frequency given to transistor T2 via resistor R3. DC to DC Converter Circuits - ElectroSchematics.com DC to DC Converter Circuits (11) Browse through a total of 11 Some interesing DC/DC converter circuits for 1.5V, 3V, 6V, 9V and 12V. uC Li-Ion Power Bank w/ MC34063 T.K. Hareendran - 08/24/2015 Lithium-Ion (Li-Ion) batteries have become popular for portable electronics and microcontroller projects because they boast the highest energy [...]

Boost Converters - DC to DC Step Up Voltage Circuits This electronics video tutorial provides a basic introduction into boost converters - circuits that can step up the voltage of DC sources such as batteries a...

Dc to dc step up converter circuit diagram

Dc to dc step up converter circuit diagram

DC-DC Buck Converter Circuit Diagram - How to Step Down DC ... Circuit Diagram and Connections: Make connections as shown in circuit diagram above for DC-DC Buck Converter. Connect one terminal of inductor to source of mosfet, and another to LED in series with 1k resistor. Load is connected in parallel to this arrangement. Connect 10k resistor between gate and source. Connect capacitor in parallel to load. Dc to Dc Converter Circuit Diagram Step Down - he Dc to dc voltage step down converter is also known as buck convertor and the simplest work of this convertor to reduce the dc voltages one level to another level. The reduction of dc voltages depends upon the requirement of the usage and this circuitry is regulating the voltage after the reduction of voltage. Buck Converter Circuit Diagram - 14 images - pin on ham ... [Buck Converter Circuit Diagram] - 14 images - 4bit optocoupler isolator 24v to 3 3v level voltage, automotive dc dc converter toshiba electronic devices, arduino buck converter fyp solutions, boost converter simulation using simulink matlab dc dc,

Dc to dc step up converter circuit diagram. 5v to 12v, DC to DC Boost converter circuit - Gadgetronicx In order to understand the above circuit we need to understand this chip. MT3608 is a 6 pin DC to DC step up converter used to boost the incoming supplied voltage. Also this chip switches the load at about 1.2Mhz and only uses very few minimal external components to operate. boost converter circuit diagram in proteus software ... Boost converter is a DC-to-DC Converter it is a step up converter It converts a low level voltage to high level voltage. It gives higher output voltage comparing to input voltage Boost converter are less efficiency Boost converter is preferred a load voltage Boost converter are used in DC Power supplies, regenerating braking of dc motor. PDF Building a DC-DC Step-Down (Buck) Converter Circuit Using ... The primary objective is to build a simple circuit of DC-DC stepping-down (Buck) converter. With the LM7809 positive voltage regulator, it is expected to have about 11V-17V DC input stepping-down to 9V DC output. And the secondary objective is to be able to achieve output voltage that is stabilized at its level. DC to DC Buck Converter Tutorial & Diagram - Maxim Integrated DC to DC Buck Converter Tutorial & Diagram Abstract: Switching power supplies offer higher efficiency than traditional linear power supplies. They can step-up, step-down, and invert. Some designs can isolate output voltage from the input. This article outlines the different types of switching regulators used in DC-DC conversion.

DC to DC Boost Converter Circuit (Part 5/9) Fig. 1: List of Components required for DC to DC Boost Converter Circuit connections - In this project, the boost converter circuit is built using the 34063A DC to DC converter IC. The input voltage is supplied through a 3.7 V battery which has its anode connected to the pin 6 of the regulator IC and cathode connected to the common ground. What is Boost Converter? Circuit Diagram and Working The circuit boosts the voltage from the supply, hence named as boost converter. There are many ways to converter a lower DC voltage to a higher one. The boost converter however does not involve the tedious method of converting DC to AC, then stepping up the voltage and then converting the stepped AC voltage to DC. USB 5v to 12v dc-dc step-up converter circuit | Converter ... This is simple inverter circuit on 30 watts, It converts DC voltage from 12V battery to AC 220V-230V at 50Hz which is electricity same use in your house. This is a simple step up converter circuit which can increase input voltage of 3-12 V into 4.5-22V at current 1-300 mA.use small audio amplifier TDA2822. Step-up Booster : 4 Steps - Instructables A Step-up circuit receives a lower voltage and produces a higher Output to be used where that higher voltage is not available. Step-up boosters have lots of uses with most common on battery operated applications. This is a DC-to-DC converter. The Input voltage can be as low as 3.5V - 13V DC and can provide 12VDC Output.

DC DC Converter Complete Guide, DC DC Converter circuit ... Basically, a dc-dc converter is an electronic circuit that is used to step up (boost converter) or step down (Buck converter) the dc voltage to get the desired voltage. DC DC converter topologies DC to DC Converters can be divided into two categories: The isolated Converters and The non-isolated Converters DC-DC converter based power management for go green ... The zero inductor current instant is monitored instantly [4]. A new control method for a multi output DC-DC converter is DC-DC Converter with Return Current Control. This method simultaneously generates step up/down output to have controlled stability under a wide load variation without a compensation network [4-7]. Step up converter circuit using TDA2822 - ElecCircuit.com Most DC to DC Converter Step Up Voltage Circuits using LT1073 You will see that inside IC has two op-amps. So, we set it in the astable multivibrator circuit. They make a pulse generator. To control the on-off of four switching diodes (D1-D4) to charge and discharge at C10 to output. We will have voltage is nearly two times of input voltage. Circuit Design Guide for DC/DC Converters(1/10) | Your ... Critical points in designing DC/DC converter circuits. With SEPIC and Zeta, a capacitor is inserted between V IN and V OUT of the step-up circuit and the step-down circuit of the basic type, and a single coil is added. They can be configured as step-up or step-down DC/DC converters by using a step-up DC/DC controller IC and a step-down DC/DC controller IC, respectively.

DC TO DC Adjustable Step UP Boost Power Supply / Converter ...

DC TO DC Adjustable Step UP Boost Power Supply / Converter ...

Get Dc To Dc Step Up Converter Circuit Diagram Images ... Get Dc To Dc Step Up Converter Circuit Diagram Images. In the circuit lm2700 is wired in order to produce 8v dc output from a 3v input at a switching frequency of voltage_converter 10 years ago. Dc to dc converter is very much needed nowadays as many industrial applications are dependent upon dc voltage source.

TL494 Professional Voltage Booster (DC DC Step Up Converter)

TL494 Professional Voltage Booster (DC DC Step Up Converter)

Variable Output Voltage DC to DC Boost Converter Circuit ... Circuit diagram for Variable Output DC-DC Converter is given below: Adjusting the Output Voltage of MC34063 based DC-DC Converter Here in this project we have used this chip to build a Variable Output Voltage DC-DC Converter as step up converter with voltage adjustable configuration.

Micropower 600kHz Fixed-Frequency DC/DC Converters Step Up ...

Micropower 600kHz Fixed-Frequency DC/DC Converters Step Up ...

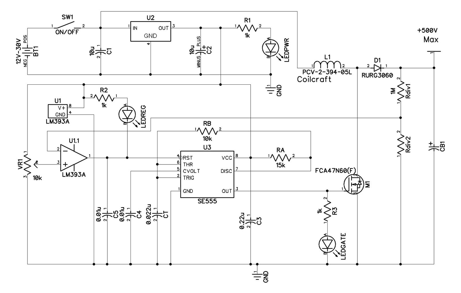
DC to DC Adjustable Step Up Boost Power Supply Converter Circuit Diagram Working Explanation The circuit is divided into two parts, the first part is a DC to DC step-up converter/booster circuit built around a 555 timer IC which boosts the input voltage to around 50V. here, the 555 timer IC is operating in astable mode. Providing a constant square wave signal.

USB 5V to 12V DC-DC Step-Up Converter by LT1618

USB 5V to 12V DC-DC Step-Up Converter by LT1618

PDF Step-up converters - Schaefer step-up converters. These are DC/DC converters supplied from the battery with the output connected in series to the battery. Due to the circuit configuration, the output of a step-up converter is not isolated from the input supply (battery). Circuit diagrams Step-up converter with common positive line Step-up converter with common negative line

MT3608 2A DC To DC Step Up Power Boost Converter Module ...

MT3608 2A DC To DC Step Up Power Boost Converter Module ...

dc to dc step up converter circuit diagram Archives ... Tag: dc to dc step up converter circuit diagram. Basic Do It Yourself Electronics Home List of Circuits Mini Projects PCB Power Circuits. Step Up Voltage Regulator. February 20, 2021. admin. Simple Switching Step Up Voltage Regulator Circuit designed by using IC LM2577 from Texas Instruments. This…

Most DC to DC Converter Step Up Voltage Circuits using LT1073 ...

Most DC to DC Converter Step Up Voltage Circuits using LT1073 ...

DC to AC Inverter : Circuit Working, Limitations and ... The circuit diagram of 12V DC-to-220V AC converter can be built with using simple transistors, and this circuit can be employed for powering lamps up to 35Watts although they can be designed for driving more influential loads by utilizing more MOSFETs. DC to AC Converter Circuit using Transistors

24V to 36V @ 2A DC-DC step-up Converter using LM2588 ...

24V to 36V @ 2A DC-DC step-up Converter using LM2588 ...

Step up Voltage converter DC to DC - CircuitsToday Description. A simple DC to DC step up voltage converter using LM2700 is shown here. LM2700 is a step up switching converter that has a 3.6A, 80 M ohm internal switch. It can be operated at 600 kHz or 1.25MHz switching frequency. In the circuit LM2700 is wired in order to produce 8V DC output from a 3V input at a switching frequency of 600MHz.

5v to 12v, DC to DC Boost converter circuit - Gadgetronicx

5v to 12v, DC to DC Boost converter circuit - Gadgetronicx

Most DC to DC Converter Step Up Voltage Circuits using ... 1.The 3V to 5V step up converter with under voltage lockout Circuit. 100mA output current at lockout 1.8V 5V to 15V DC Step up converter 2. Here is the 5V to 15V DC Step up converter circuit. 3V to 15V step up DC converter 3. The 3V to 15V step up DC converter by LT1073. to get the output 15V at 27mA and if you enter battery 2 volt.

Radiation Hard Step-up DC-DC Converter

Radiation Hard Step-up DC-DC Converter

Best 3.7v to 5v Boost Converter Circuit Diagram & Module ... 3.7V to 5V Boost Converter circuit diagram using IC MC 2108Axx With the voltage boost converter module with IC series ME2108Axxx, you can achieve 5V stable DC voltage output at a wide range of input voltage levels between 0.9V and 5V. This small circuit boosts the voltage level and provides the amplified, stabilized 5V output.

Analysis of Four DC-DC Converters in Equilibrium - Technical ...

Analysis of Four DC-DC Converters in Equilibrium - Technical ...

How to Build a DC-to-DC Boost Converter Circuit A DC-to-DC boost converter circuit is a circuit that can convert a DC voltage into a larger DC voltage. So, for example, you may be able to convert a 5V DC voltage into 30V. A DC-to-DC converter works on the principle of an inductor primarily and a capacitor. When fed DC power, the inductor acts as a energy storage device for current.

Simple 12V to 24V step up converter circuit using TDA2004 ...

Simple 12V to 24V step up converter circuit using TDA2004 ...

Best 3.7v to 12v Boost Converter Circuit & Modules - SM Tech These DC-DC boost converter modules operate at the frequency ≥1.2MHz, the typical output is 93% efficient. Features: Thermal overload protection in case of output overload. Input voltage could be between from 2.0 to 24V Maximum output current up to 2.0 Amps. (at highest η% and at optimal performance) The typical switching frequency is ~1.2MHz.

Simple 3 Amp. Dc To Dc Boost Converter Circuit Diagram

Simple 3 Amp. Dc To Dc Boost Converter Circuit Diagram

Buck Converter Circuit Diagram - 14 images - pin on ham ... [Buck Converter Circuit Diagram] - 14 images - 4bit optocoupler isolator 24v to 3 3v level voltage, automotive dc dc converter toshiba electronic devices, arduino buck converter fyp solutions, boost converter simulation using simulink matlab dc dc,

Regulated Buck-Boost DC DC Converter Circuit – Electronics ...

Regulated Buck-Boost DC DC Converter Circuit – Electronics ...

Dc to Dc Converter Circuit Diagram Step Down - he Dc to dc voltage step down converter is also known as buck convertor and the simplest work of this convertor to reduce the dc voltages one level to another level. The reduction of dc voltages depends upon the requirement of the usage and this circuitry is regulating the voltage after the reduction of voltage.

DC-DC Mini 5V Step-Up Power Boost Converter Module ...

DC-DC Mini 5V Step-Up Power Boost Converter Module ...

DC-DC Buck Converter Circuit Diagram - How to Step Down DC ... Circuit Diagram and Connections: Make connections as shown in circuit diagram above for DC-DC Buck Converter. Connect one terminal of inductor to source of mosfet, and another to LED in series with 1k resistor. Load is connected in parallel to this arrangement. Connect 10k resistor between gate and source. Connect capacitor in parallel to load.

Best 3.7v to 12v Boost Converter Circuit & Modules - SM Tech

Best 3.7v to 12v Boost Converter Circuit & Modules - SM Tech

1.5V to 5V DC DC Converter 3V to 9V DC DC Converter Circuits ...

1.5V to 5V DC DC Converter 3V to 9V DC DC Converter Circuits ...

DC to DC Adjustable Step Up Boost Power Supply Converter

DC to DC Adjustable Step Up Boost Power Supply Converter

What is Boost Converter? Basics, Working, Operation & Design ...

What is Boost Converter? Basics, Working, Operation & Design ...

DC to DC Buck Converter Tutorial & Diagram | Maxim Integrated

DC to DC Buck Converter Tutorial & Diagram | Maxim Integrated

3.7v to 12v boost converter circuit

3.7v to 12v boost converter circuit

Simple 3 Amp. Dc To Dc Boost Converter Circuit Diagram

Simple 3 Amp. Dc To Dc Boost Converter Circuit Diagram

High step up DC-DC converter switch mode power supply ...

High step up DC-DC converter switch mode power supply ...

DC to DC Boost Converter DIY or How to Stepup DC voltage Easily by PCBWAY

DC to DC Boost Converter DIY or How to Stepup DC voltage Easily by PCBWAY

150W Boost Converter Module

150W Boost Converter Module

5V to 12V Step Up DC-DC Converter

5V to 12V Step Up DC-DC Converter

DC DC Converter Complete Guide, DC DC Converter circuit Examples

DC DC Converter Complete Guide, DC DC Converter circuit Examples

Low-cost 3.7V to 5V-6V DC to DC converter | Full Electronics ...

Low-cost 3.7V to 5V-6V DC to DC converter | Full Electronics ...

DC to DC Buck Converter Tutorial & Diagram | Maxim Integrated

DC to DC Buck Converter Tutorial & Diagram | Maxim Integrated

12 V to 30 V High Current Boost Converter Circuit [Variable ...

12 V to 30 V High Current Boost Converter Circuit [Variable ...

DC to DC boost converter circuit homemade

DC to DC boost converter circuit homemade

DC DC Converter Complete Guide, DC DC Converter circuit Examples

DC DC Converter Complete Guide, DC DC Converter circuit Examples

MP1517 | 3A, 25V, 1.1MHz Step-Up Converter | MPS

MP1517 | 3A, 25V, 1.1MHz Step-Up Converter | MPS

DC-DC HV Boost Converter : 7 Steps - Instructables

DC-DC HV Boost Converter : 7 Steps - Instructables

How does the simple circuit of a boost (step-up) DC-DC ...

How does the simple circuit of a boost (step-up) DC-DC ...

12V / 325V 150W DC/DC converter

12V / 325V 150W DC/DC converter

searching for a DC-DC step-up module with constant offset

searching for a DC-DC step-up module with constant offset

5v to 12v, DC to DC Boost converter circuit - Gadgetronicx

5v to 12v, DC to DC Boost converter circuit - Gadgetronicx

12 V to 30 V High Current Boost Converter Circuit [Variable ...

12 V to 30 V High Current Boost Converter Circuit [Variable ...

Adjustable DC to DC Step up boost Converter XL6009

Adjustable DC to DC Step up boost Converter XL6009

5V to 12V Step Up DC-DC Converter

5V to 12V Step Up DC-DC Converter

0 Response to "40 dc to dc step up converter circuit diagram"

Post a Comment

Iklan Atas Artikel

Iklan Tengah Artikel 1

Iklan Tengah Artikel 2

Iklan Bawah Artikel