39 squirrel zapper circuit diagram
› publication › 275208316(PDF) 270 MINI ELECTRONICS PROJECT WITH CIRCUIT DIAGRAM Apr 20, 2015 · circuit diagram help from this book. Give your feedback by mailing me. e-mail:- sdebnath.ee@nita.ac.in, ... Bug zapper is one su ch device with a high-voltage electrocuting . Free Zapper Plans | Build Your Own Zapper | Best Zapper The Big Zap circuit available here is designed for easy construction and application in remote areas. It can even be solar powered. The Bill of Materials (parts list) needed to assemble the Big Zap Zapper is here. The design is given freely in the name of Jesus Christ, in thanks for His great mercy.
DC circuit for rat killer | Electronics Forum (Circuits ... The most effective and cheap way to get rid of rats: Catch a rat alife, poor gasoline over it and touch it off. The rat will scream and run for cover. (Close the barn before doing that.) All the other rats will hear the noise and be scared away for at least one month. Make sure to catch one rat per month.

Squirrel zapper circuit diagram
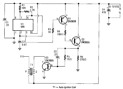
squirrel zapper - Electronics Forums With some bird feeders, if a squirrel can get at it, ALL the feed is dumped on the ground and the birds the feeder was designed for get nothing. Plus, the feeder has to be refilled every time a squirrel gets at it. You can buy a collar for the feeder that will keep squirrels off. Looks like a cymbal from a drum kit. This will defeat most squirrels. $5 Squirrel Zapper - YouTube Squirrels were urinating on our trash cans. So we took an electric tennis racket and modified it to give them a big surprise!. Triple T Ranch & Sawmill on ... Squirrel Zapper Circuit Diagram - schematron.org Squirrel Zapper Circuit Diagram 11.08.2018 2 Comments That's how a zapper works. I'll be wiring so that when the squirrel climbs the metal pole and touches The grid he will complete the circuit. Disclaimer: This circuit is very similar to the one used in Don's Components have been provided for both the zapper function and the succor.
Squirrel zapper circuit diagram. Lighted Doorbell Button Wiring - Wiring Diagram Pictures Loosen the two screws holding the doorbell wires to the button on the back, disconnect the If your doorbell doesn't work or light up (for illuminated models), use a voltage meter. If you have more than one button wired to your doorbell, a loose wire at one of the buttons can stop both from functioning. 10 Best 10 Squirrel Zapper Electronic In 2021 ... Effective for rats, mice, squirrels, chipmunks and other similar rodents. Simple to use- simply insert the batteries or plug in the device with the provided adapter, apply a small amount of bait, such as peanut butter, etc. , The electronic rat trap Killer will emit a 7000V shock when a rodent enters into the trap, instantly killing the rodent. Rat zapper - All About Circuits Sep 28, 2013. #4. THE_RB said: Possibly the best way to get rid of mice and rats is to remove their food source, they eat a lot of calories so they only breed and thrive when there is a food source. Things like open bags of chook food, dry dog food, grains, open trash containers are what attracts the rats and allows them to breed up. Squirrel Zapper Circuit Diagram - Wiring Diagrams Squirrel Zapper Circuit Diagram circuit diagram and PCB design of electric zapper for rodent control I Will it also 'ZAP' the grey squirrels who ate most of my broad beans. Disclaimer: This circuit is very similar to the one used in Don's Components have been provided for both the zapper function and the succor.
Roomba Parts Diagram - Wiring Diagrams Squirrel Zapper Circuit Diagram; Atwood Rv Furnace Wiring Diagram; Tomar 940l Wiring Diagram; Honda Hrt216sda Parts Diagram; Napa St404 Wiring Diagram; Ve9022a-2 Wiring Diagram; Dmx Cat5 Wiring; Foxtrot Dance Steps Diagram; Pioneer Avh P1400dvd Wiring Diagram; Wiring Diagram For A12volt 30 Amp. Relay; Bohr Diagram For Argon; Wiring Diagram 2b1 ... Mosquito Zapper Circuit Diagram and Theory of Operation ... Referring to the figure alongside we see that the circuit is basically made up of three stages viz. the power supply stage, the oscillator stage and the voltage booster stage. The power supply stage is a simple transformer less power supply circuit which has been comprehensively discussed in one of my previous articles, you can read it HERE. How to Control Squirrels with Special Mechanic and ... Fence charger, Connectors, Insulators, Poly tape/poly wire. The posts are placed 5-12 feet apart. The distance should be chosen, depending on the garden's terrain or shape. All wires must start close to the ground and be spaced 3-4 inches apart. Use 3 wires preventing squirrels from jumping through the fence. Squirrel Zapper Circuit Diagram - schematron.org Squirrel Zapper Circuit Diagram 11.08.2018 2 Comments That's how a zapper works. I'll be wiring so that when the squirrel climbs the metal pole and touches The grid he will complete the circuit. Disclaimer: This circuit is very similar to the one used in Don's Components have been provided for both the zapper function and the succor.
$5 Squirrel Zapper - YouTube Squirrels were urinating on our trash cans. So we took an electric tennis racket and modified it to give them a big surprise!. Triple T Ranch & Sawmill on ... squirrel zapper - Electronics Forums With some bird feeders, if a squirrel can get at it, ALL the feed is dumped on the ground and the birds the feeder was designed for get nothing. Plus, the feeder has to be refilled every time a squirrel gets at it. You can buy a collar for the feeder that will keep squirrels off. Looks like a cymbal from a drum kit. This will defeat most squirrels.
0 Response to "39 squirrel zapper circuit diagram"
Post a Comment